
起動直後、デフォルトのバックグラウンドカラー(背景色)の変更方法のメモ。
BlenderをDLし、Maya風になるアドオンを入れていざチュートリアル!!と毎度意気込んでいるのですが、
レンダープレビューの話になるたびに、なんか白い…(逆に黒い場合もある)

とバックグラウンドのカラーを都度変更して何となく合わせていました。が、毎回面倒くさい…!!
と、この度の知り合いのBlender使いの方のバックグラウンド設定を聞いてその値をデフォルトのバックグラウンドカラーに設定しました。
この記事では
fa-check-circle-o バックグラウンドカラーの設定
fa-check-circle-o 起動時にバックグラウンドカラーを設定した色に変更する方法
をまとめています。
検証バージョンはblender3.1.2
関連記事Maya風の操作にするアドオン
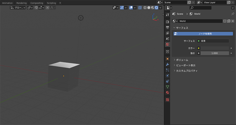
バックグラウンドカラー(背景色)を変更する
ワールドプロパティ>サーフェス>カラー

色味はこんな感じ。

いい塩梅にライティングが反映されるバックグラウンドカラーになりました。

起動時の設定に保存する
ファイル>デフォルト>スタートアップファイルを保存で現在の設定を起動時のファイルとして保存します

これでモヤモヤから脱することが出来そうです。ありがとうございました!
Blender関連アイテム&書籍
関連記事動画で学びたいならこちら
書籍
リンク
リンク
リンク
リンク
リンク
リンク
リンク
リンク
リンク
リンク












